齿肋赤藓(Syntrichia caninervis)是极端耐干植物的典型代表,能够承受超过98%的细胞脱水,并在遇水后几秒钟恢复光合作用等生理活动,能够快速响应水分的变化。在植物应对水分变化过程中,蛋白质磷酸化是一种快速且可逆的翻译后修饰,在启动信号转导、调节蛋白功能中具有关键作用。然而,从磷酸化的角度,学界对齿肋赤藓的秒级响应机制尚不明晰。
针对上述问题,中国科学院新疆生态与地理研究所研究员李小双团队利用4D-label-free高通量蛋白质组学和磷酸化蛋白质组学技术,对齿肋赤藓脱水-复水过程中蛋白质和磷酸化蛋白质进行了精确定量分析,并解析了齿肋赤藓在脱水-复水过程的全局磷酸化调控通路,靶定了一个关键磷酸化蛋白——脱氢抗坏血酸还原酶ScDHAR1。
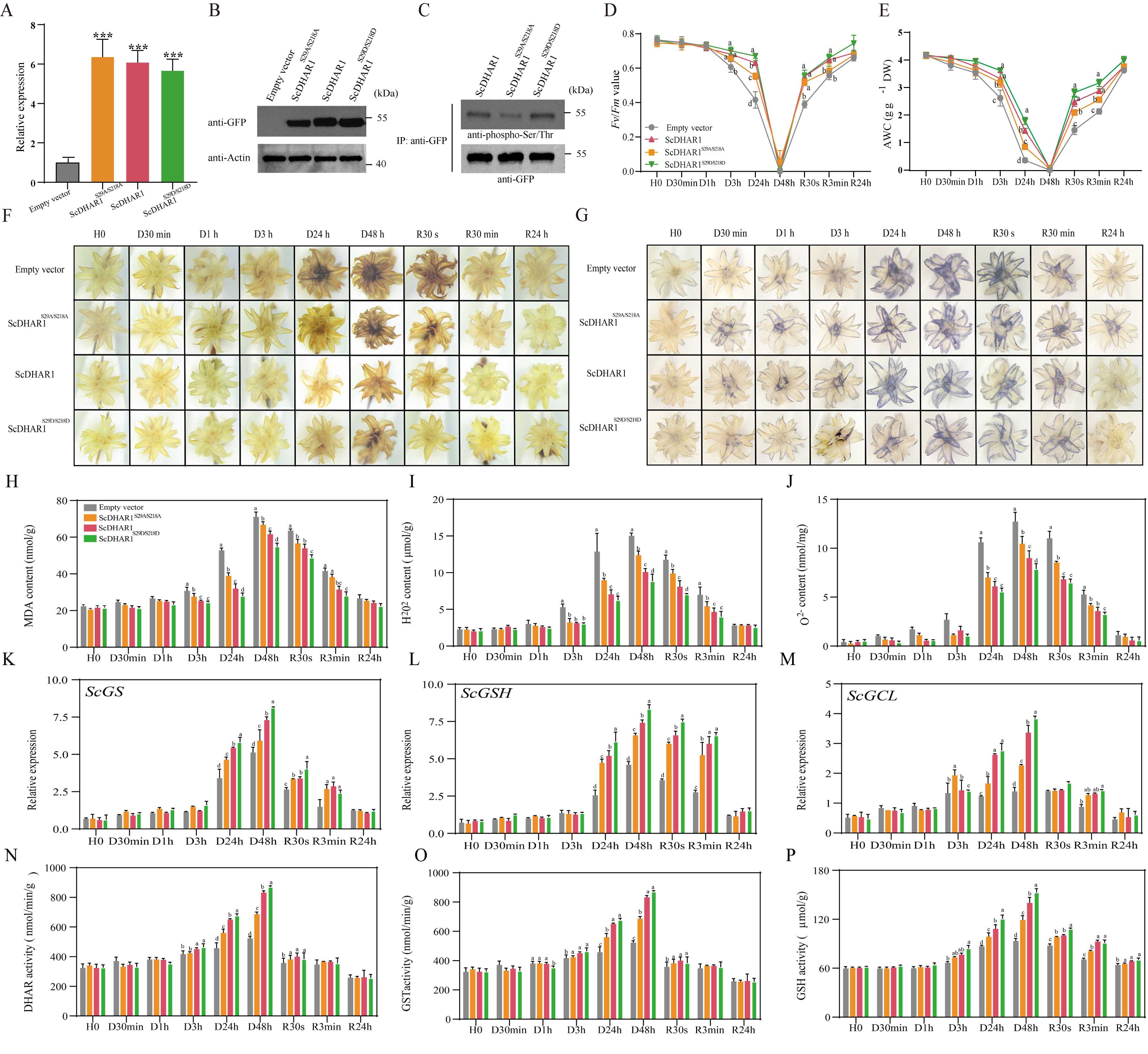
研究显示,在齿肋赤藓脱水-复水五个阶段中共定量了2854种蛋白质和1177种磷酸化蛋白质,其中包括1447种差异表达蛋白质和699种差异磷酸化蛋白质。同时,在磷酸化蛋白质中,36.5%的蛋白质丰度发生显著变化。整合蛋白质组学和磷酸化蛋白质组学分析表明,磷酸化在脱水和复水过程中可动态调控不同的代谢途径,即在脱水过程中,光合作用、谷胱甘肽代谢、柠檬酸循环、苯丙烷类生物合成和DNA修复协同作用,以维持细胞稳态并增强保护性反应;在复水过程中,磷酸化激活核糖体生物合成、能量代谢、苯丙氨酸代谢及大分子复合物组装等途径,以促进细胞功能恢复。其中,谷胱甘肽代谢是介导脱水-复水反应的核心磷酸化调控途径,且关键抗氧化酶ScDHAR1在Ser29和Ser218位点的磷酸化可增强其活性,降低脂质过氧化水平,提高活性氧清除能力,增强干燥耐受性。
这一研究首次揭示了齿肋赤藓耐干响应的磷酸化分子调控机制,深化了学界对其极端耐脱水与快速复水机制的理解,为培育耐干作物提供了宝贵的基因资源。
近期,相关研究成果以Phosphoproteomics analysis provides novel insight into the mechanisms of extreme desiccation tolerance of the desert moss Syntrichia caninervis为题,发表在《植物杂志》(The Plant Journal)上。研究工作得到中国科学院的支持。

齿肋赤藓脱水-复水过程中表型、生理及磷酸化变化
ScDHAR1磷酸化增强齿肋赤藓的耐干性及抗氧化能力
基于全局磷酸化组学解析的齿肋赤藓脱水-复水过程中磷酸化调控模型
