不同个体的肠道菌群组成各不相同并且与健康密切相关,宿主的遗传变异是否以及如何影响其自身的肠道菌群组成是一个国际研究热点及难点。由于受到环境、饮食、健康状况以及宿主遗传变异的多重影响,许多研究(尤其是在人类中的研究)难于被重复,因此在Nature及其子刊发表了不少争论性文章。

▲江西农业大学官网截图

▲江西农业大学官网截图
4月27日北京时间23:00,国际著名学术期刊《Nature》(《自然》)在线长文发表江西农业大学猪遗传改良与养殖技术国家重点实验室黄路生院士团队的重大研究成果:发现ABO血型基因通过调节N-乙酰半乳糖胺浓度显著影响猪肠道中丹毒丝菌科相关细菌的丰度,并系统地阐明了其作用机理。这是目前为止,国际上整个农业动物领域(猪、牛、羊、鸡等)第一个鉴别到宿主基因组影响肠道菌群组成的因果突变并系统阐明了其中的作用机理。中国科学院院士、中国畜牧兽医学会理事长黄路生,江西农业大学首席教授陈从英、江西农业大学引进专家米歇尔∙乔治教授为文章共同通讯作者,江西农业大学杨慧博士、吴金鸳博士为文章共同第一作者。

▲《Nature》截图
这是迄今为止江西省和中国畜牧学领域首篇《Nature》发表的研究长文,同时也是国际猪基因组与遗传育种领域近20年来第三篇在《Nature》发表的研究论文(上一篇是2012年),对我国种业自主创新工作有重要意义。

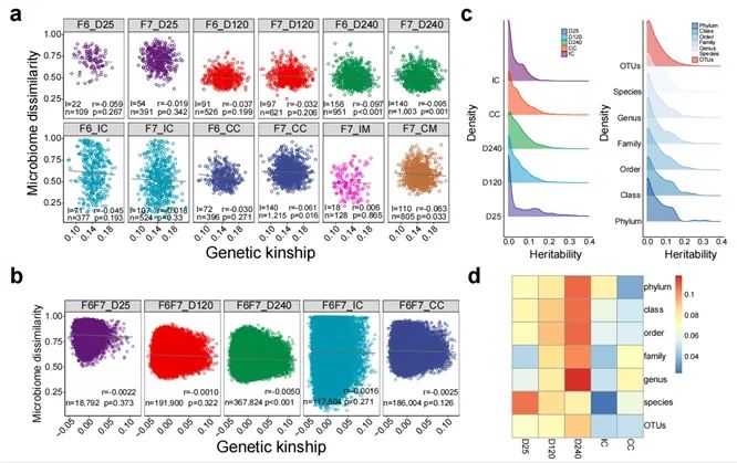
▲两个世代的家猪嵌合家系中研究同个体不同日龄、不同肠道部位肠道菌群组成与丰度的遗传力,解析宿主遗传变异对肠道菌群组成的因果机制及其生物学机理。
针对这一世界难题,项目组以家猪为研究材料,为了增加宿主个体的遗传变异,首先用12年时间构建了一个由全世界八个不同的商业品种及中国地方猪种混合杂交而成的嵌合家系第六及第七世代群体,同时通过严格控制饲料、饲养、健康及环境条件,从以下五个方面系统研究并解答了这一难点问题:
一、发现同一个体不同发育阶段及肠道部位菌群组成的异质性:通过对两个世代(F6和F7)1500个实验个体,每个个体持续测定3个时间点(出生后25、120及240天),并在出生后第240天屠宰测定每个个体三个肠道部位(回肠、盲肠、粪便)的肠道细菌组成,证明肠道菌群的组成、丰度具有生长阶段和肠道部位的广泛特异性及多样性。而目前国际上通常研究中采集的粪便样品仅能代表菌群组成的一部分;
二、发现肠道菌群组成及丰度的可遗传性:通过对实验猪只的饲料、饲养、健康及环境条件的统一标准管理,在F6和F7两个世代中分别鉴别到1050和955个细菌分类(OTU和taxa)可遗传,最高遗传力可达0.598 (YRC22属),450个可遗传的细菌分类在F6和F7两个世代中被重复验证,并且部分可遗传的细菌分类与人类肠道中的研究结果相一致,如Christensenellaece在人和猪中都具有高的遗传力,由此证明肠道菌群的组成是可以遗传的;
三、鉴别了影响不同阶段及不同部位肠道菌群组成的宿主基因组变异位点:项目对两个世代1430个嵌合个体进行全基因组重测序,共鉴别到3000多万个宿主基因组变异(即基因组上每100bp就有1个变异)。基于上述高度遗传变异的实验群体,对检测到的8490个细菌分类进行了全基因组关联分析,共检测到1527个显著影响846个细菌分类的丰度或存在与否的宿主基因组变异位点。
四、发现并验证了影响特定肠道丹毒丝菌科相关细菌丰度差异的因果基因突变:通过对F6及F7两个世代大样本家猪的系统遗传解析,鉴别到家猪ABO血型系统中一个350万年前包含第8外显子的2.3kb缺失变异。这个基因缺失变异直接导致了家猪肠道中丹毒丝菌科相关细菌的丰度差异。对300个F7盲肠组织的全基因组转录本分析表明,该2.3kb的缺失突变导致ABO基因中一个具有可变第8和第9外显子的7.4kb转录本表达量只有正常转录本的1/3,而且这个转录本编码的蛋白质丢失了62%的氨基酸序列(包括7/8的活性位点),导致ABO蛋白的N-乙酰半乳糖胺转移酶失去活性。基于嵌合家系群体的祖代八个家猪品种、亚洲野猪、欧洲野猪、苏门答腊野猪、菲律宾疣猪、印度尼西亚爪哇疣猪和非洲普通疣猪,对这个ABO基因2.3kb缺失进行溯源,发现这个2.3kb的基因缺失突变在所有的祖代八个猪种、亚洲和欧洲/美洲野猪以及印度疣猪中均有存在而且突变的断点序列在所有样本中一致,从而证实猪属中的这个ABO基因2.3kb缺失属于古老突变并存在平衡选择。
五、系统研究并清晰探明发现宿主基因组因果突变位点影响肠道丹毒丝菌丰度的机制:ABO基因2.3kb的缺失(O型血个体)导致编码的蛋白质无N-乙酰半乳糖胺转移酶活性,因此无法把N-乙酰半乳糖胺(GalNAc)添加到肠道粘液中高度糖基化的黏蛋白上,导致OO基因型个体肠道中N-乙酰半乳糖胺浓度降低,从而影响依赖N-乙酰半乳糖胺作为碳源的细菌的生长。基于上述假设,系统开展了以下工作:
1. ABO血型显著影响肠道糖胺浓度:在屠宰测定的278头实验猪中,使用靶向代谢组方法测定AA、AO和OO基因型个体盲肠内容物中N-乙酰半乳糖胺浓度,证实ABO血型显著影响肠道中N-乙酰半乳糖胺浓度。
2. 肠道糖胺浓度直接影响丹毒丝菌科相关细菌丰度:在对屠宰测定的278头实验猪分析盲肠中N-乙酰半乳糖胺浓度和受ABO血型影响的丹毒丝菌科相关细菌丰度的关联性,发现即使是在同一种基因型的个体间盲肠内容物中N-乙酰半乳糖胺浓度和丹毒丝菌科相关细菌丰度仍显著相关,表明ABO血型是通过影响肠道中N-乙酰半乳糖胺浓度从而影响丹毒丝菌科相关细菌丰度。
3. 分离目标细菌,基于基因组全长测序,探寻目标细菌利用糖胺的分子机制:(1)从家猪中分离培养了2株与受ABO血型影响的丹毒丝科相关细菌的16S rRNA基因序列相似性达到100%及99.8%的菌株,并用三代测序获得了两株菌的全基因组序列。(2)利用宏基因组测序,构建广泛代表野猪、地方猪、商业猪不同性别、日龄、肠道部位及健康状况的92个个体3111个宏基因组组装基因组(包含248个丹毒丝菌科基因组)作为对照,系统分析了24个参与N-乙酰半乳糖胺利用的基因,包括11个与N-乙酰半乳糖胺转运相关基因、2个GalNAc-6P去乙酰酶基因、2个六磷酸半乳糖胺异构酶/脱氨酶基因、3个六磷酸塔格糖激酶基因、4个1,6-二磷酸塔格糖醛缩酶基因和2个调节阻遏蛋白基因在2株受ABO血型影响的丹毒丝菌科菌株基因组和3111个宏基因组组装基因组中的分布情况。发现与GalNAc转运和代谢相关的基因趋向于聚集在一起形成共调节的基因操纵子。通过计算和比较代谢通路值和调节子值,发现受ABO血型影响的丹毒丝菌科菌株具有更完整的GalNAc转运和代谢通路,且代谢通路基因形成操纵子样基因簇,其它丹毒丝菌次之,丹毒丝菌以外的2863个其它菌种最低。
4. 体外培养实验证实,目标丹毒丝菌利用糖胺的转录机制:利用体外培养基培养分离的目标丹毒丝菌科菌株,添加糖胺促进了目标菌株生长;收集并测定菌株转录组分析表明,受ABO血型影响的丹毒丝菌科菌株与GalNAc转运和代谢相关的操纵子样基因簇一直处于表达状态,与是否添加N-乙酰半乳糖胺GalNAc诱导无关;而对照组的大肠杆菌菌株则是在添加N-乙酰半乳糖胺GalNAc诱导后表达;
5. 证实受ABO血型影响的丹毒丝菌确实可利用N-乙酰半乳糖胺:使用C13标记的GalNAc饲喂体外培养的受ABO血型影响的丹毒丝菌科菌株,在培养13小时后收集菌体培养物进行C13标记的代谢物测定,发现GalNAc的代谢产物如三磷酸甘油醛和磷酸二羟丙酮都被C13标记,该代谢流实验进一步证实了受ABO血型影响的丹毒丝菌科菌株能够利用GalNAc。
6. 无菌小鼠灌喂实验证实,添加N-乙酰半乳糖胺促进了目标丹毒丝菌科菌株的生长:将10只无菌昆明系母鼠同时灌喂分离培养的受ABO血型影响的丹毒丝菌科菌株和对照的大肠杆菌菌株,平均分成两组分别灌喂200mg/kg体重的GalNAc或对照的无菌PBS,于第12天测定实验小鼠盲肠中丹毒丝菌科菌株和对照的大肠杆菌的丰度,证实添加N-乙酰半乳糖胺GalNAc会显著影响肠道中丹毒丝菌科相关细菌丰度,而对照的大肠杆菌丰度则不受影响。
项目发现的主要意义:项目历时十几年,通过对两个世代1500多个个体,每个个体三个生长阶段和三个肠道部位共5100多个样品的系统研究,有力证明宿主遗传会影响肠道菌群的组成和丰度。发现并验证ABO血型基因的一个350万年前的2.3kb缺失导致家猪肠道中N-乙酰半乳糖胺浓度的降低,从而使其丹毒丝菌科相关细菌丰度的下降。这是国际上所有农业动物(猪、牛、羊、鸡等)中第一个被发现的宿主基因组影响肠道菌群的因果基因突变。该发现对于借助同样的手段研发宿主遗传通过影响肠道菌群调节饲料转化效率和促进生长新技术,培育节粮型和快长型新品种具有重要参考意义。同时,项目研究发现的丹毒丝菌科在人类中报道与肥胖、胆固醇代谢以及结直肠癌等相关。猪的消化系统、基因组成和器官大小等与人类相似,特别是相比较于小鼠,其肠道菌群组成与人类更为相似。因此,利用猪作为模式动物,从肠道菌群和宿主基因互作出发研究人类上述疾病发病机理及菌群调控技术也具有重要的参考意义。
作者简介:
第一作者:杨慧,1989年生;农学博士,江西农业大学生物科学与工程学院青年副教授,硕士研究生导师,人社部“博新计划”获得者。2017年受聘江西农业大学“未来之星”特聘岗,主要研究领域为猪重要经济性状与肠道微生物、菌群与宿主遗传互作。先后主持和参与国家级和省部级课题6项,累计发表学术论文20余篇,以第一作者或通讯作者在Nature、Frontiers in Microbiology和Journal of animal science等国际领域SCI刊物上发表论文7篇。
共同第一作者:吴金鸳,1992年生;江西农业大学农学博士。主要从事肠道菌群与宿主遗传互作、微生物培养组和代谢组等方面的研究。先后参与国家级科研项目2项,累计发表学术论文10余篇。以第一作者,共同一作或通讯作者在Nature、BMC microbiology等国际领域SCI刊物上发表论文2篇,国内A类刊物发表论文1篇。
共同通讯作者:陈从英,1975年生;江西农业大学研究员,博士研究生导师,德国哥廷根大学农学博士,江西省高层次人才理事会副秘书长。主要从事猪肠道菌群与宿主基因互作研究和教学工作。先后主持或参与国家级科研项目10余项,累计发表学术论文60多篇,其中以第一作者或通讯作者在Nature、Nature Communications、Microbiome等国际领域内重要SCI刊物上发表论文36篇,在国内A类刊物发表论文12篇。作为主要参与者获国家教学成果二等奖、国家科技进步二等奖、江西省科技进步一等奖、江西省科技进步二等奖、中华农业科技奖优秀创新团队奖、中国侨界贡献奖(创新人才奖)各1项。
通讯作者:黄路生,1965年生;中国科学院院士,发展中国家科学院院士,中国畜牧兽医学会理事长,国家畜禽遗传资源委员会主任。德国洪堡学者,国家杰出青年基金获得者。长期从事畜禽育种研究。在基础研究上,全面系统解析中西方野猪及家猪种质资源特性,鉴别的家猪主要经济性状因果基因突变占全球1/3; 以通讯作者在Nature, Nature Genetics, Nature Communications,Microbiome发表重要学术成果100多篇。在技术创制上,自主研发的家猪育种基因芯片“中芯1号”各项性能全面超过美国,处于世界领先水平并已成为中国家猪育种主流技术。在产品创造上,培育的华系种猪第一父本达到国际先进水平。以第一主持人获国家技术发明二等奖、国家科技进步二等奖、何梁何利奖、全国劳模等重要奖励。
成果发表链接:https://www.nature.com/articles/s41586-022-04769-z
供稿:省部共建猪遗传改良与养殖技术国家重点实验室
